• 中
  • 首页
  • 学院概况
    • 学院简介
    • 现任领导
    • 院长寄语
    • 研究机构
    • 组织机构
    • 联系方式
    • 历任领导
  • 师资队伍
    • 经济系
    • 数字经济系
    • 国贸系
  • 招生就业
    • 招生工作
    • 就业工作
  • 教学管理
    • 通知通告
    • 本科生教学
    • 研究生教学
  • 科学研究
    • 科研快讯
    • 科研论文
    • 学术著作
    • 课题介绍
    • 获奖信息
  • 学生事务
    • 事务通知
    • 公示公告
    • 学子风采
  • 党群建设
    • 党支部设置
    • 党建动态
    • 团学活动
    • 团学工作
  • 校友工作
  • 教师专区
    • 通知通告及院务公开
    • 规章制度
    • 教师下载
  • 新闻中心
    • 学院动态
    • 通知公告

学院动态

Explore More
  • 浙江工商大学经济学专业迎接新文科教育专业认证现场考查
  • 王永贵校长为我院师生讲授《习近平经济思想概论》课程第一讲
  • 年度盘点 | 2025年经济学院科研教学成绩单来啦!
  • 首次!我院王海老师荣获省青教赛特等奖(第一名)!
  • 我院李井奎教授《凯恩斯文集》新书发布会顺利举办
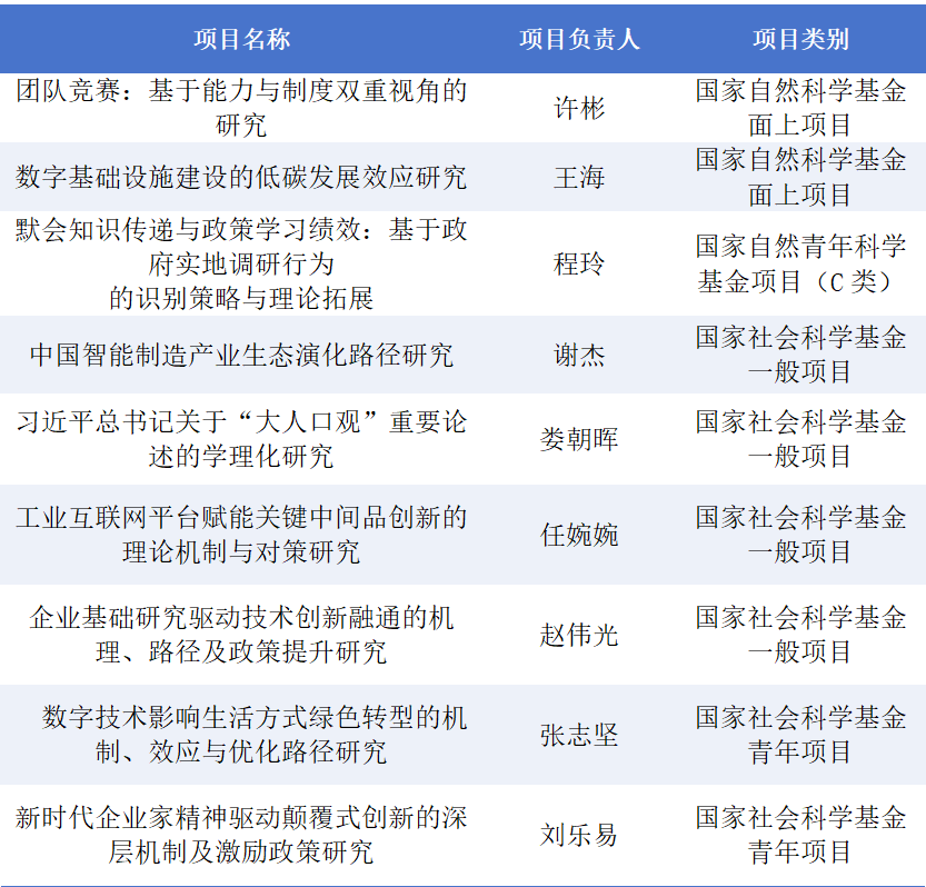
  • 喜报 | 我院喜获3项2025年度国家自然科学基金项目
  • 牛志伟教授研究成果获第二十三届浙江省哲学社会科学优秀成果一等奖
    2025-12-31
  • 经济学院多项成果获(商务部)商务发展研究成果奖
    2026-05-14
  • 浙江工商大学经济学专业迎接新文科教育专业认证现场考查
    2026-05-14
  • 王永贵校长为我院师生讲授《习近平经济思想概论》课程第一讲
    2026-04-21
  • 年度盘点 | 2025年经济学院科研教学成绩单来啦!
    2025-12-26
  • 首次!我院王海老师荣获省青教赛特等奖(第一名)!
    2025-11-19
  • 我院李井奎教授《凯恩斯文集》新书发布会顺利举办
    2025-11-04
  • 喜报 | 我院喜获3项2025年度国家自然科学基金项目
    2025-08-31

科学研究

Explore More
  • 18
    May
    省哲社一等奖:牛志伟:营商环境优化、人力资本效应与企业劳动生产率
  • 11
    May
    省哲社青年奖:诸竹君:生产性服务业外资开放与制造业创新——兼论新质生产力发展的制度型开放优化路径
  • 12
    Mar
    《管理世界》:诸竹君:人工智能技术创新与中国劳动力市场势力:从“二元增长分化”到劳资兼容发展
  • 09
    Mar
    《管理世界》:张志坚:城乡融合发展与县域经济转型*——来自城乡融合发展试验区的经验证据
  • 16
    Jan
    2025年度我院喜获11项国家级科研项目
  • 26
    Dec
    年度盘点 | 2025年经济学院科研教学成绩单来啦!
  • 23
    Dec
    学术动态 | 我院联合承办消费经济学会2025年会暨第二十八次全国消费经济理论与实践研讨会
  • 30
    Oct
    《中国工业经济》:谢杰:数智化、价值链贸易与全球生产网络
  • 20
    Oct
    《经济研究》:诸竹君:增值税税制完善与创新量—质困境破解——基于留抵退税政策的经验证据

教学管理

Explore More
  • 浙江工商大学经济学院2026年第二轮博士研究生复试安排通知
  • 浙江工商大学经济学院2026年博士研究生复试安排通知
  • 浙江工商大学应用经济学学科2026年博士研究生招生复试及录取工作实施细则
  • 2022级本科生毕业实习加分表(经济学院)
  • 赋能论文写作 夯实科研基础 —— 我院举办 CSMAR 数据库科研应用讲座
  • 浙江工商大学经济学院2026年硕士研究生招生复试及录取工作实施细则
  • 教务处深入经济学院调研实践基地建设情况
  • 【喜报】我院二门课程入选2025年度“人工智能+”课程建设项目立项

学术讲座

Explore More
  • 钱塘经论第21期 | 讲座预告:基础研究双重外部性、新兴举国体制兴起与区域创新体系重构
  • 讲座预告:AI浪潮下的外贸重构与跨境突围
  • 钱塘经论第20期 | 讲座预告:Government and Nature: Evidence from the Distribution of Flood Damages in China
  • 钱塘经论第19期 | 讲座预告:Nature, Nurture, and Schooling: A Quasi-Experiment Based on Twin Testosterone Transfer in China
  • 钱塘经论第18期 | 讲座预告:智能体与微观经济学研究前沿
  • 钱塘经论第17期 | 讲座预告:数字技术应用与企业竞争:基于时间视角的分析
  • 钱塘经论第16期 | 讲座预告:Building relationship resilience in supply chains: A relational view
  • 钱塘经论第15期 | 讲座预告:推平犯罪:来自中国城市更新的证据

社会服务

Explore More
  • 校友动态|经济学院一行赴浙江省农业农村厅走访校友
  • 访企拓岗|经济学院一行走访浙江艾森新材料股份有限公司
  • 校友动态 经济学院一行走访胡宏明校友

版权所有 © 浙江工商大学经济学院浙ICP备05073962号 浙公网安备33011802000512号

地址:浙江省杭州市下沙高教园区学正街18号 

联系电话:(86)571-28008036

  • 学校公众号